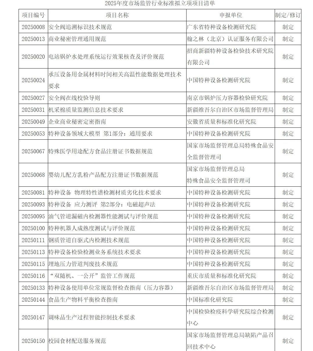
为深入贯彻落实《国家标准化发展纲要》,充分发挥标准化对市场监管业务的支撑保障作用,根据《市场监管行业标准管理办法》、《市场监管行业标准制定管理实施细则》(国市监办发〔2023〕36号)等有关规定,中国网络安全审查认证和市场监管大数据中心组织开展了2025年度市场监管行业标准制修订项目申报工作。经各单位申报、业务主管司局初审、专委会专家评审,拟对《安全阀追溯标识技术规范》等46项标准予以立项,现将标准项目名称、申报单位予以公示(名单见附件)。
如对拟立项标准项目有异议,请于公示期间内以邮件形式反馈至中国网络安全审查认证和市场监管大数据中心。异议提出人需签署真实姓名、所在单位、联系方式和依据(邮件主题注明:标准立项公示反馈)。
公示时间:
2025年11月25日—2025年12月9日
联系电话:010–88652562 010-88652508
电子邮箱:mrhb@samr.gov.cn
附件:2025年度市场监管行业标准拟立项项目清单
中国网络安全审查认证和市场监管大数据中心
2025年11月24日
来源:国家市场监督管理总局官网








