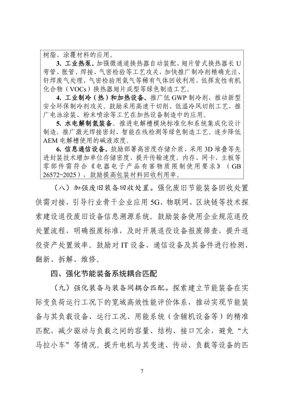
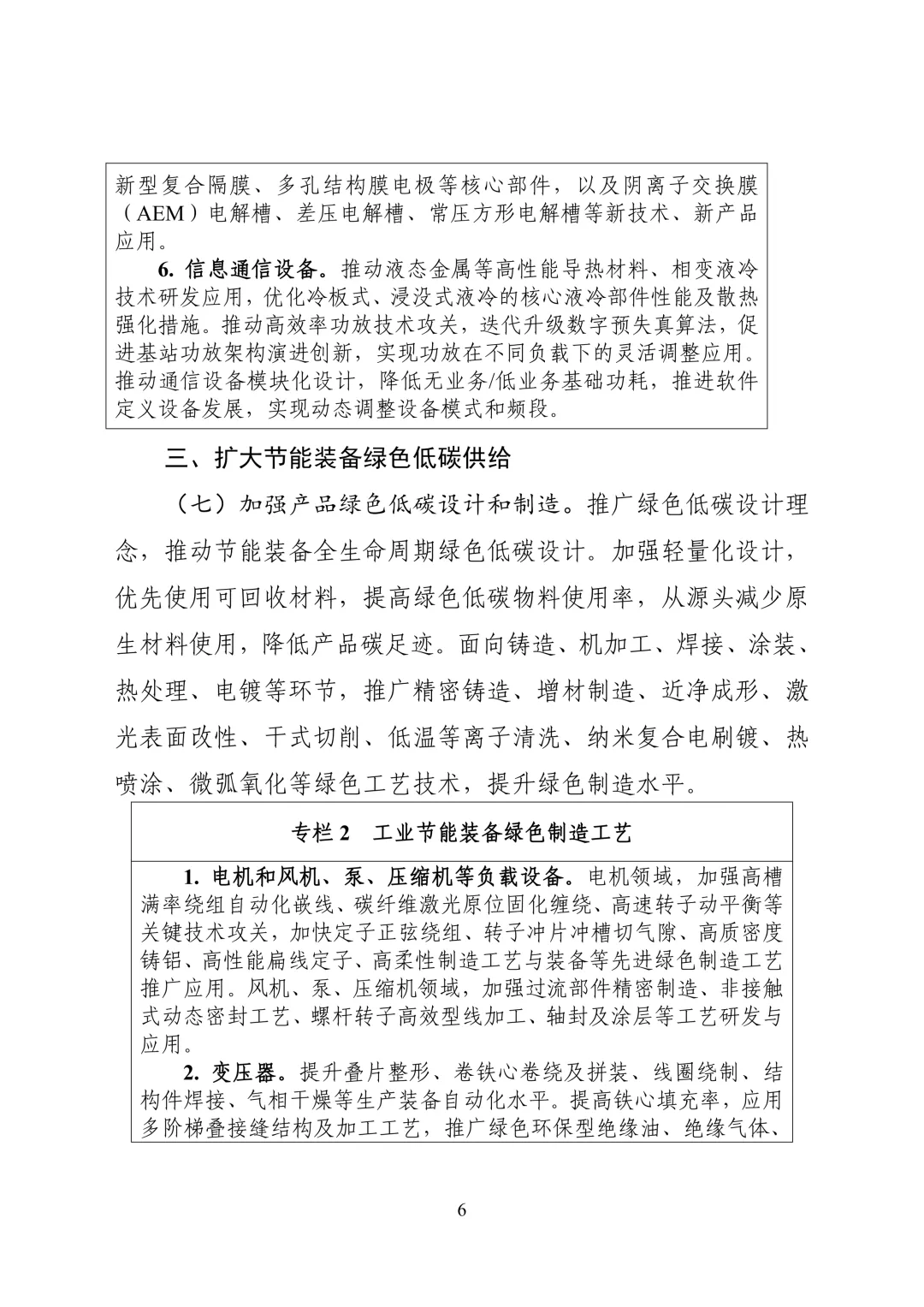
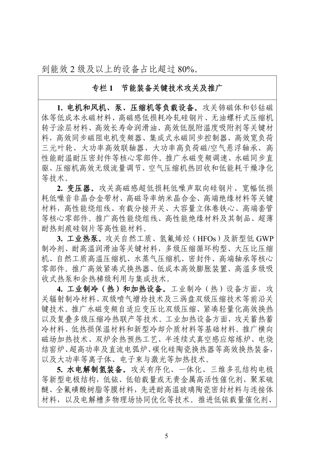
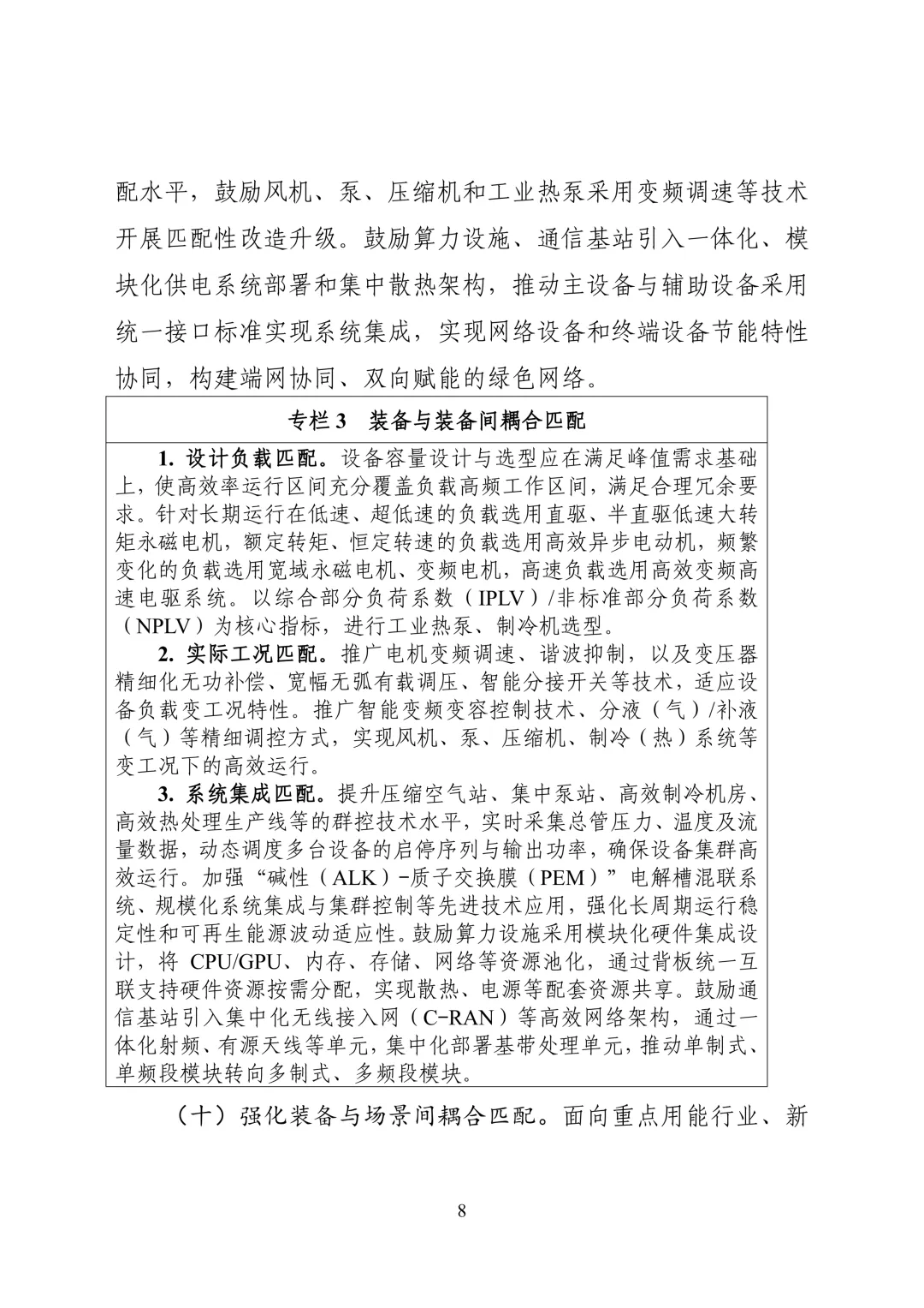
3月20日,工信部、国家发改委、国务院国资委、国家能源局等四部门联合印发的《节能装备高质量发展实施方案(2026—2028年)》提出,到2028年,节能装备关键材料、零部件取得突破,重点行业领域用能系统匹配性、实际运行效率持续提升,电机、变压器等节能装备能效水平达到国际领先,节能装备市场占有率进一步提高。
以下为原文
《节能装备高质量发展实施方案(2026—2028年)》
工信部联节〔2026〕44号
各省、自治区、直辖市及计划单列市、新疆生产建设兵团工业和信息化主管部门、发展改革委、国资委、能源主管部门,有关中央企业:
现将《节能装备高质量发展实施方案(2026—2028年)》印发给你们,请结合实际认真抓好落实。
工业和信息化部
国家发展改革委
国务院国资委
国家能源局
2026年2月13日
来源:工信部网站
来源,公众号“中国能源报”








